学校主页 | 技状元·云上职教 校外入口 | 校内入口 | OA(网上办公)
站内搜索:
   党建活动
当前位置: 首页 >> 党建工作 >> 党建活动 >> 正文

五粮液技术与食品工程学院党总支组织违规违纪典型案例警示教育学习

作者: 发布日期:2022-10-13

五粮液技术与食品工程学院党总支组织违规违纪典型案例警示教育学习

 

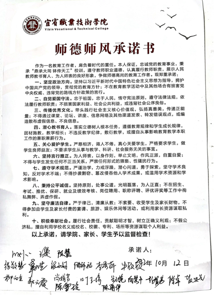
20221012日下午4:00,五粮液技术与食品工程学院在党群活动室召开违规违纪典型案例警示教育专题学习会,院党总支书记成洲主持会议,院长王赛和全体教职工以线上线下形式参加了此次会议。

首先,成洲书记传达了中共宜宾职业技术学院纪律检查委员会《关于我院有关人员违规违纪典型案例的通报(二)》文件精神,并重点讲解学校的这起典型案例,再次强调广大党员干部要以案为鉴,深刻汲取教训,严格遵守纪律要求,自省自警。一是要加强师德师风建设和自我修养,增强纪律意识,积极推进全面从严治党和“清廉宜职”创建;二是作为教师和辅导员,要加强学生管理和人文关怀,筑牢警戒防线不放松。最后,组织全体教职工签订了师德师风承诺书。

会后,大家纷纷表示要从上述案例中吸取教训,以案明纪、引以为戒,立德树人,师德师风要警钟长鸣,加强自身作风和业务提升,为学校高质量内涵发展创建作出贡献。

地址:四川省宜宾市南溪区裕华路300号
邮编:644100
招生咨询电话:0831-3300555
酿酒技术专业联系人:彭老师                 联系电话:18308161625   电子邮箱:307014162@qq.com
食品生物技术专业联系人:陈老师          联系电话:15283664329   电子邮箱:429348818@qq.com
食品检验检测技术专业联系人:王老师   联系电话:18780640651   电子邮箱:2861919171@qq.com
Copyright 2025 ©宜宾职业技术学院五粮液技术与食品工程学院(宜宾燃面学院)  版权所有 蜀ICP备05003421号 川公网安备 51150202000048号