学校主页 | 技状元·云上职教 校外入口 | 校内入口 | OA(网上办公)
站内搜索:
   党建活动
当前位置: 首页 >> 党建工作 >> 党建活动 >> 正文

五粮液技术与食品工程学院举行“师德师风承诺书”签订活动

作者: 发布日期:2022-10-13

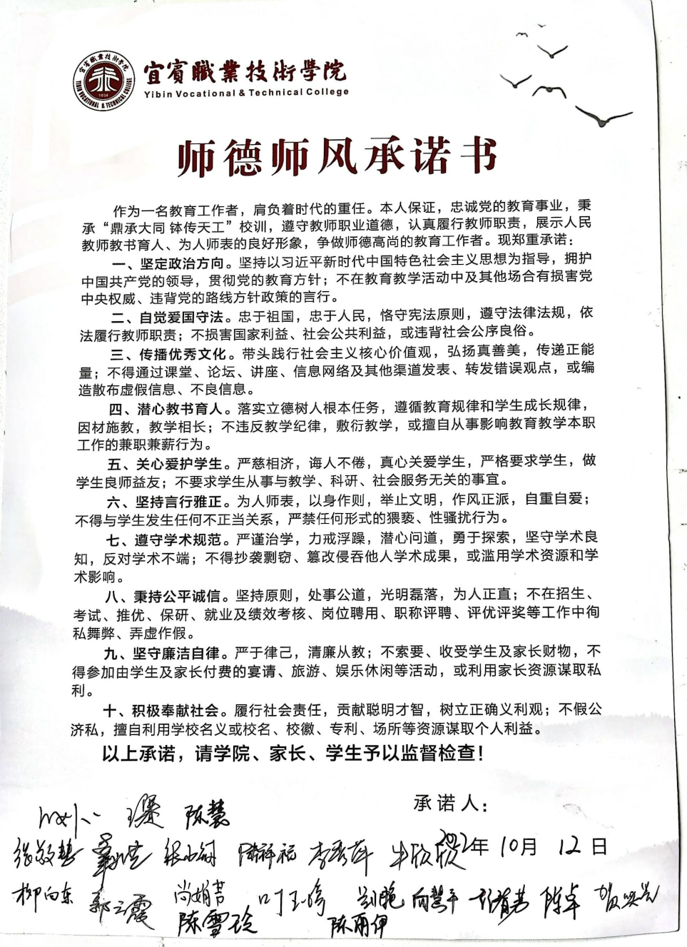
“师德师风承诺书”签订活动

 

教师是立教之本,师德是教育之魂。为进一步加强师德师风和“清廉宜职”创建,落实《宜宾职业技术学院关于开展“实心干事、科学作为”学习调研讨论活动推动党史学习教育常态化长效化实施方案》要求,树立教师诚实守信、奋发向上的良好社会形象,20221012日,宜宾职业技术学院五粮液技术与食品工程学院在成州书记的带领下于党群活动室开展了签订“师德师风承诺书”活动。

签订会议上,成州书记首先进行了教师师德师风教育的宣讲,强诚信是教师不可或缺的美德,也是个人和学院发展的基石。各位教师认真阅读并学习了师德师风承诺书内容,深刻理解了承诺书的精神和把握了立德树人的根本任务。每一位教师慎重地在承诺书上签上了自己的名字,郑重地向家长和社会各界作出承诺,现场气氛严肃庄重。虽然这只是一纸誓约,但那更是一份坚定,坚定自己的选择,坚定自己的信念。

不忘初心,行稳致远;准则在心,筑梦前行。此次活动的开展,全体教师进一步明确了身上肩负的责任和义务,将继续坚守师德“底线”,远离师德“红线”,以立德树人为根本任务,坚守心灵净土,营造风清气正的教育环境。

地址:四川省宜宾市南溪区裕华路300号
邮编:644100
招生咨询电话:0831-3300555
酿酒技术专业联系人:彭老师                 联系电话:18308161625   电子邮箱:307014162@qq.com
食品生物技术专业联系人:陈老师          联系电话:15283664329   电子邮箱:429348818@qq.com
食品检验检测技术专业联系人:王老师   联系电话:18780640651   电子邮箱:2861919171@qq.com
Copyright 2025 ©宜宾职业技术学院五粮液技术与食品工程学院(宜宾燃面学院)  版权所有 蜀ICP备05003421号 川公网安备 51150202000048号